0755-33653221
欢迎光临深圳市PA捕鱼科技官网

在线
客服

在线客服服务时间:9:00-22:00

技术
热线

131-4842-9910
7*12小时客服服务热线

顶部
当前位置:网站首页 > 产品中心 > 升压芯片 > 3.7升压芯片 正文 3.7升压芯片

3.7v升5v芯片,电路及电源模块

PA捕鱼科技 2023-03-17 15:36:30 3.7升压芯片 633 ℃ 2 评论

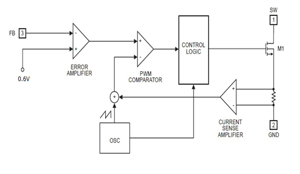
3.7v升5v芯片,模块参数
 

3.7v升5v芯片	,电路及电源模块,第1张

模块性质:非隔离升压模块(BOOST)
输入电压:    1.8-21V
输出电压:    5V稳压
输出电流:    额定1A-2A(单节锂电输入),最大1.5a(单节锂电输入)
转换效率:    最高96%(输入电压越高 ,效率越高)

开关频率:    1.2MHz
输出纹波:    30mV(MAX)   20M带宽  (输入4V 输出 5.1V 1A)
工作温度:    工业级(-40℃到 +85℃)
封   装 :    Sot23-6
 

3.7v升5v芯片,电路及电源模块,第2张
 

静态电流:    20uA
负载调整率:  ±1%
电压调整率:  ±0.5%
动态响应速度:5% 200uS
短路保护:    无,
输入反接保护:无 ,通常可以在输入端加二极管做保护

 

接线方式:        焊接

输入方式:        IN+输入正级, IN-输入负极
 

3.7v升5v芯片,电路及电源模块,第3张


 




推荐阅读:

手机充电充不进去是什么原因?各品牌解决方法大全

3.7v升压15v(3.7V升压20V)

12v转3.3v2A电源模块_12v转5v电源模块哪些电器上有

本文标签:#3.7v升5v#3v升5#3v升9v#3v升12v#电源模块

版权说明:如非注明,本站文章均为 深圳市PA捕鱼科技有限公司-220v转12v|220v转5v|电源模块|升降压芯片 原创,转载请注明出处和附带本文链接

深圳市PA捕鱼科技提供:220v转12v、220v转5v芯片、电源模块、 升降压芯片、无线发射ic、PWM调光芯片、收音ic及电路图,专业 的DCDC电源方案商,如需咨询请联系深圳市PA捕鱼电子

在线
客服

在线客服服务时间:9:00-22:00

技术
热线

131-4842-9910
7*12小时客服服务热线

顶部
PA捕鱼



  • 网站地图