0755-33653221
欢迎光临深圳市PA捕鱼科技官网

深圳市PA捕鱼科技有限公司-220v转12v|220v转5v|电源模块|升降压芯片

在线
客服

在线客服服务时间:9:00-22:00

技术
热线

131-4842-9910
7*12小时客服服务热线

顶部
当前位置:网站首页 > 公司动态 公司动态
  • 快充是哪家公司的技术_快充是哪家公司最先开始的

    快充是哪家公司的技术_快充是哪家公司最先开始的

    华为30pro快充多少w1、华为P30Pro手机的原装充电器是40W,它最高支持40W超级快充,兼容5V/5A或5V/5A超级快充,兼容9V/2A快充。华为P30Pro使用了强悍的麒麟980处理器,续航方面拥有4200mAh动力电池满足一天以上的正常使用...

    PA捕鱼科技 2023-10-23 公司动态 269 ℃ 3 评论 查看详细
  • 快充种类和机型_快充的分类

    快充种类和机型_快充的分类

    手机快充充电器哪种适合苹果手机?iphoness1iphoness14Plus为26W左右、iphoness14Pro这三款手机充电功率最高为20W,iphoness14ProMax充电功率最高为26W左右。快充。iphoness手机用快充充电器好,因为快充可以...

    PA捕鱼科技 2023-10-23 公司动态 520 ℃ 3 评论 查看详细
  • 快充协议对比_快充协议对比分析

    快充协议对比_快充协议对比分析

    iqoo快充协议是qc还是pd1、因此,iQOO的快充协议既包括QC快充和USBPD快充,也包括iQOO自研的快充协议。不同的快充协议可以在不同的场景下使用,用户可以根据自己的需求和手机型号选择合适的快充协议。2、iqoo3所支持的快充协议是QC协议兼容P...

    PA捕鱼科技 2023-10-23 公司动态 2519 ℃ 1 评论 查看详细
  • 快充产品_快充介绍

    快充产品_快充介绍

    有什么低价高配快充的手机推荐吗?推荐RedmiNote11TPro+。RedmiNote11TPro+在这款2000元左右的产品上,无论是处理器还是屏幕都有亮点,而且Redmi为它配备了120W闪充,10分钟即可充满手机一半电量,不到20分钟充满...

    PA捕鱼科技 2023-10-23 公司动态 473 ℃ 3 评论 查看详细
  • 快充电芯片_快充电源芯片有哪些

    快充电芯片_快充电源芯片有哪些

    快速充电技术是什么原理1、其真实原理是在快充状态下,锂电池中的锂离子高速运动,瞬间嵌入到电池的两极。2、当输出端按正确极性接入设定的被充电瓶后,若整流输出脉动电压的每个半波峰值超过电瓶的输出电压,则可控硅SCR经Q的集电极电流触发导通,电流经可控硅给电瓶充电...

    PA捕鱼科技 2023-10-23 公司动态 481 ℃ 1 评论 查看详细
  • 快充新技术_快充方案

    快充新技术_快充方案

    请问快速充电功能对手机电池有损害吗?1、手机快充对电池有伤害。无论是快充还是慢充都会对电池寿命产生损伤,不过快充的影响比普通慢充稍大些,但在安全范围内。充电时的坏习惯对手机电池伤害最大,如边充电边玩手机,会让手机温度急剧上升,严重加速电池老化。2、有伤害。无...

    PA捕鱼科技 2023-10-23 公司动态 449 ℃ 3 评论 查看详细
  • 包含主流快充协议有哪些的词条

    包含主流快充协议有哪些的词条

    快充协议有哪些?1、OPPO手机支持主流快充协议有哪些的充电协议主流快充协议有哪些:OPPO普通充电的手机支持DCP普充协议。VOOC0的手机支持DCP、VOOC0、DASH充电协议。VOOC0的手机支持DCP、VOOC0、VOOC0、DASH、...

    PA捕鱼科技 2023-10-23 公司动态 1242 ℃ 1 评论 查看详细
  • 快充方案对比分析_各家快充对比

    快充方案对比分析_各家快充对比

    高压快充和第二快充的区别和优势在哪里?超级快昌与双超级快张有没有区别?当然有区别了。正如赵总所说快充方案对比分析,双枪快充的优势是不挑充电桩快充方案对比分析,所以在同为国标250A的充电桩进行充电时快充方案对比分析,双枪快充的功率将会比800V平台车型更高。...

    PA捕鱼科技 2023-10-23 公司动态 286 ℃ 1 评论 查看详细
  • 快充技术_快充技术是充电头还是充电线

    快充技术_快充技术是充电头还是充电线

    快充是什么意思是快速给手机充电的意思,也就是快充。FlashCharge指的是vivo采用的快充技术,该技术目前主要应用于iQOO手机和vivo手机中。高压快充主要是指使用9V/2A或12V/2A的电源适配器进行充电,该种充电方式速度快,但也存在着容易发热的...

    PA捕鱼科技 2023-10-23 公司动态 590 ℃ 1 评论 查看详细
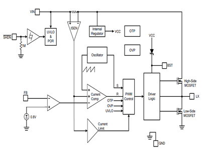
  • 最新12v转5v芯片电路图,AH8601电源模块

    最新12v转5v芯片电路图,AH8601电源模块

    ...

    PA捕鱼科技 2023-03-17 公司动态 0 ℃ 0 评论 查看详细
深圳市PA捕鱼科技提供:220v转12v、220v转5v芯片、电源模块、 升降压芯片、无线发射ic、PWM调光芯片、收音ic及电路图,专业 的DCDC电源方案商,如需咨询请联系深圳市PA捕鱼电子

在线
客服

在线客服服务时间:9:00-22:00

技术
热线

131-4842-9910
7*12小时客服服务热线

顶部
PA捕鱼



  • 网站地图